Otamatone Resources
Manuals
Play Guides
Schematics
Manual CUBE Otamatone Classic ENG
Manual CUBE Otamatone Deluxe ENG Rev2016
Manual CUBE Otamatone Techno ENG
Manual Thomann DE Otamatone Classic 428802
Manual Thomann DE Otamatone Deluxe 428814
Manual Thomann DE Otamatone Neo 511585
Manual Thomann DE Otamatone Techno 426958
Manual Thomann ENG Otamatone Classic ENG 428802
Manual Thomann ENG Otamatone Deluxe ENG 428814
Manual Thomann ENG Otamatone Neo ENG 511585
Manual Thomann ENG Otamatone Techno 426958
Play Guide Chihuahua Whistle
Play Guide Music Sheet Happy Birthday
Play Guide Music Sheet Symphony No.9
Play Guide Otamatone Digital 1
Play Guide Otamatone Digital 2
Play Guide Otamatone Melody
Play Guide Otamatone Studio
Play Guide Playing The Otamatone Print Out Guide
Schematic That Electronics Fool 108 Otamatone Diagram (KiCad)
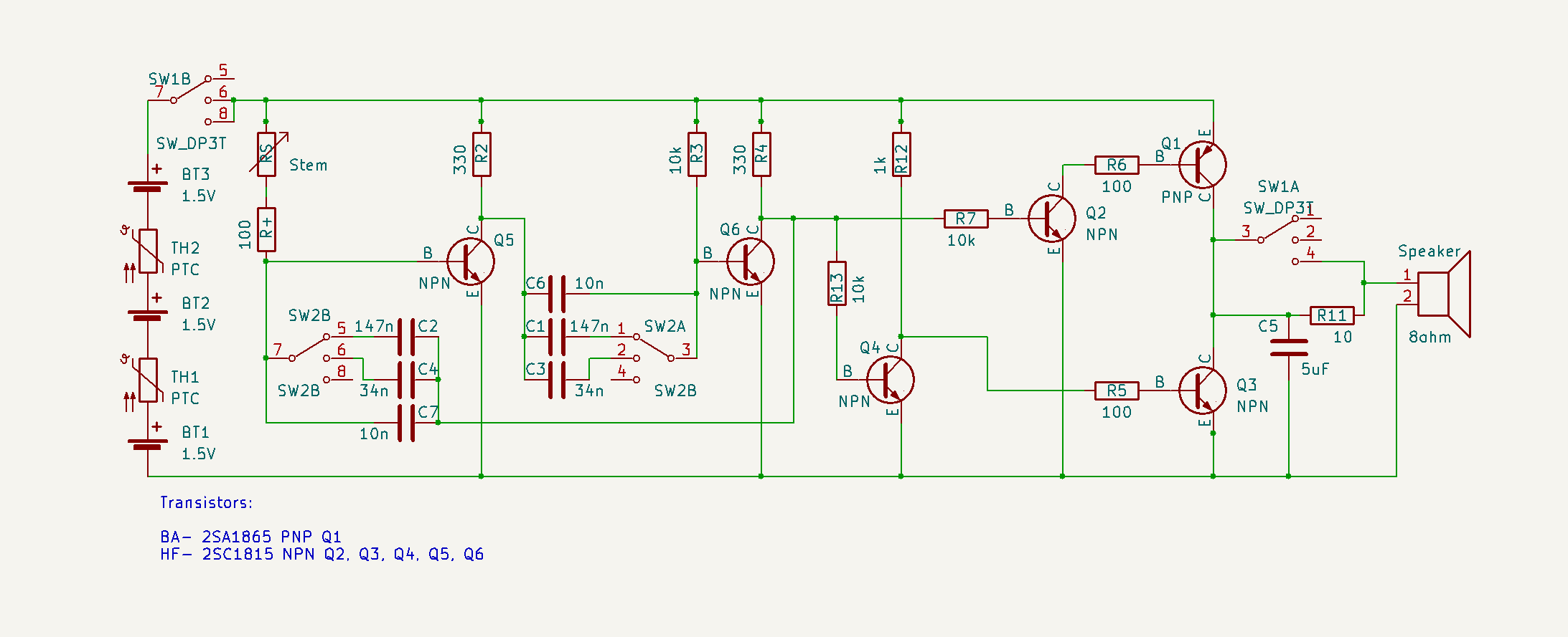
Schematic That Electronics Fool 108 Otamatone Diagram (PNG)
Schematic That Electronics Fool 108 Otamatone PCB 1
Schematic That Electronics Fool 108 Otamatone PCB 2
Schematic That Electronics Fool 108 Otamatone PCB 3 Overlay
Schematic Tim Anderson twa.ninja Otamatone Diagram
Teardown BlueSyncLine Otamatone